
曾经常年堆放垃圾的小山,如今遍植樱花和绣球,待到春来,花开满山。而不远处的低碳花卉可持续种植基地,则通过对花卉种植废弃物的技术处理,将其转化为种植所需的资源,建立起了产业内部的循环链条,让花卉经济更加绿色、可持续。
界面新闻记者 | 冯丽君
本年以来,险资股权投资当作频频。
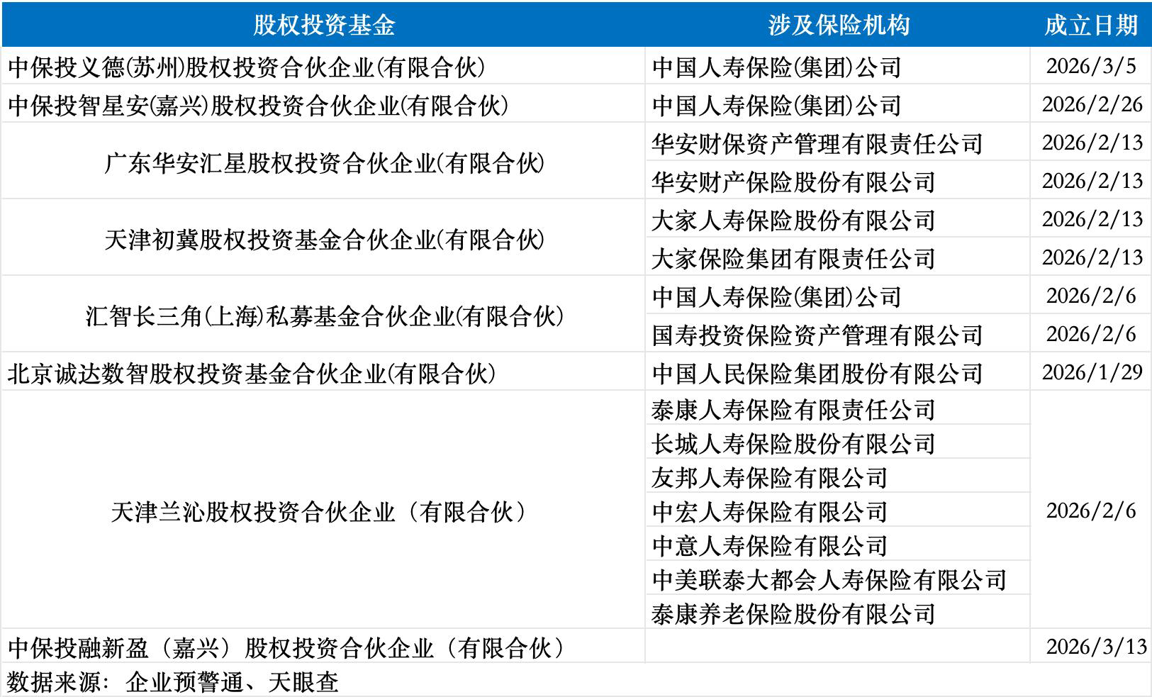
据界面新闻记者左证公开信息不十足统计,2026年以来,保障公司已新诞生8家股权投资基金,触及泰康东说念主寿、长城东说念主寿、公共东说念主寿等多家保障公司。2025年11月至12月,也至少有7家新诞生的股权投资基金背后显现险资身影,比较此前当作判辨加速。
“不错把买股票/债券比作‘在超市买菜’,把私募股权投资比作‘去农场种地’。险企作念私募股权投资,等于用‘期间换空间’——葬送资金的天真性,去雷同改日更高的文告和更表露的财务报表。”对外经济买卖大学保障学院西宾王国军告诉界面新闻,“惟有低利率环境不变,险企为了生计和盈利,就会一直加大这方面的过问。”
险企每每建设股权投资基金
本年以来,已有多家险企参与建设股权投资基金。
天津兰沁股权投资结伙企业(有限结伙)于2026年2月初诞生,该公司实行事务结伙东说念主为高和明德(北京)企业管束行状有限公司,出资额达86.01亿元,揣摸范围主要包括以私募基金从事股权投资、投资管束、钞票管束等行径。
而其结伙东说念主名单中,共有七家保障公司现身,鉴别为泰康东说念主寿保障有限牵涉公司、长城东说念主寿保障股份有限公司、盟国东说念主寿保障有限公司、中宏东说念主寿保障有限公司、心仪东说念主寿保障有限公司、中好意思联泰大齐会东说念主寿保障有限公司、泰康养老保障股份有限公司。
此外,中保投智星安(嘉兴)股权投资结伙企业(有限结伙)、中保投义德(苏州)股权投资结伙企业(有限结伙)鉴别于2月26日、3月5日接踵诞生,揣摸范围均为股权投资。天眼查自满,前者结伙东说念主为中保投资有限牵涉公司(下称:中保投资)与永安财险;后者结伙东说念主为中保投资与中汇东说念主寿,出资比例鉴别为1.4156%、98.5844%。
据中保投资官网先容,左证《国务院对于中国保障投资基金建设决策》,中保投资担任中国保障投资基金的普通结伙东说念主,崇拜基金建设、召募和管束,于2015年12月诞生。中保投资推进共46家,其中保障公司27家、保障资管公司15家、社会本钱4家。
就在不久前的3月13日,中保投融新盈(嘉兴)股权投资结伙企业(有限结伙)诞生,结伙东说念主均为中保投资过甚子公司。
此外,广东华安汇星股权投资结伙企业(有限结伙)、天津初冀股权投资基金结伙企业(有限结伙)、北京诚达数智股权投资基金结伙企业(有限结伙)、汇智长三角(上海)私募基金结伙企业(有限结伙)也均于年内诞生,背后触及险企包括华安财险、公共东说念主寿、中国东说念主寿、中国东说念主保等。
界面新闻记者整理制图
其中,中国东说念主寿参与建设的汇智长三角(上海)私募基金将聚焦长三角地区东说念主工智能边界科技翻新、产业升级新机遇,投资于成永远股权类钞票,主要包括东说念主工智能、集成电路和生物医药三大先导行业中的科技翻新企业。
界面新闻记者发现,险企建设股权投资基金自2025年底驱动就有判辨加速趋势。2025年11月与12月,嘉兴平济股权投资结伙企业(有限结伙)、中保投智松睿(嘉兴)股权投资结伙企业(有限结伙)等7家股权投资基金诞生,背后触及保障机构包括祥瑞本钱、太保资管、东说念主保、中国东说念主寿等(祥瑞本钱、太保资管为保障资管公司)。
聚富网配资风险与机遇并存
险企近期加速参与建设股权投资基金,折射脱险企对于股权投资的柔柔,华林优配也源于战略的接济。
2025年,《对于治愈保障资金职权类钞票监管比例关联事项的示知》等战略文献发布,开释饱读吹险资参与股权投资的信号。
“政府饱读吹保障这种‘长钱’去接济科技翻新和实体经济,战略上给了好多绿灯和优惠。这是险企抢着作念私募股权投资的原因之一。”王国军告诉界面新闻。
“监管机构握续指示永远资金入市,尤其饱读吹寿险资金提高职权类钞票确立比例,以接济本钱市集表露运行、服求实体经济并助力科技翻新。”惠誉评级亚太区保障机构评级高等董事王长泰对界面新闻暗示。
另一方面,在利率核心下行的布景下,险企参与私募股权投资,草率提高投资收益、优化钞票结构,其久期也与寿险的久期匹配,在管帐处理上也草率减少对当期利润的冲击。
王长泰对界面新闻分析称,“握续的低利率环境压缩了传统固定收益钞票的收益提高空间。部分中国寿险公司拟通过建设股权投资基金,加大对股权及私募股权钞票的确立,以优化钞票收益结构并更好匹配永远欠债。”
“资金充沛,保障市集快速发展,客岁投资收益较好,保障公司累积了大齐可投资资金,在钞票荒的布景下,寻找出息,而私募股权投资不错把投资文告作念上去。”王国军也有雷同不雅点,他对界面新闻暗示,“寿险公司的钱久期长,与私募股权投资那种‘一投等于5到10年’的长周期异常合拍。”
不外,险企参与私募股权投资也蕴涵一定风险。
有业内东说念主士暗示,股权基金穿透后的底层钞票,比较固收产物愈加复杂和非轨范化,增多了投资机构尽调、判断、估值、投后管束的难度。此外,股权形势异常是私募股权项指标流动性较差,也对险资的流动性管束带来新挑战。
“私募股权投资平方锁按期较长、资金占用期间久,退出息径与时点存在省略情味,举座流动性较弱;相较之下,二级市集投资流动性较强,便于快速调仓并实施止损。”王长泰告诉界面新闻,与此同期,私募股权钞票的估值更新频率相对较低,因此对险企短期账面波动的影响平方较小。
工银安盛东说念主寿党委文书、董事长王齐富近日撰文暗示,跟着单一成长型投资策略难以兴奋保障资金复杂需求,保障资金参与私募股权基金策略将进一步迭代优化。如,利用私募股权二级市集走动来优化投资组合,保握资金流动性,获得折价投资契机。
王齐富合计,跟着中国企业全球化行动加速和保障机构全球钞票确立才能的提高,保障私募跨境投资将成为永远握续深切的翻新所在。改日,保障私募将愈加娴熟地利用“一级投资+S基金(私募股权二级市集基金)+跨境确立+ ESG(环境、社会和公司处理)整合”的组合策略,在追求逾额文告、散播风险和保握流动性之间寻求最好均衡。
海量资讯、精确解读,尽在新浪财经APP
牵涉剪辑:王馨茹 股票配资
旺鼎策略星速优配垒富配资优配官网启远网配资华林优配提示:文章来自网络,不代表本站观点。