
摘要:国际金价持续暴涨突破5000美元关口,黄金股上演涨停潮。随着近段时间以来国际金价不断跳涨并且频频创新高,黄金股已经成为现阶段A股市场的热点风口。在周一黄金股上演批量涨停潮的大背景下,股价尚未明显启动的金矿资源股或具备相当大的补涨空间。
嘉汇优配2026年3月17日,德勤华永为深交所创业板上市公司新诺威(300765.SZ)财务讲明出具了法子无保属观念的审计讲明。这是德勤出具的首份A股2025年度审计讲明。这亦然A股第十一份由“四大”司帐师事务所出具的2025年度审计讲明。
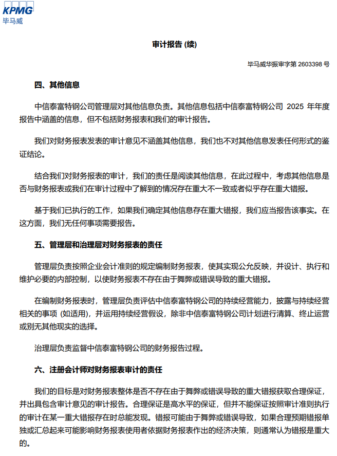
毕马威华振为深交所主板上市公司招商蛇口(001979.SZ)、中信特钢(000708.SZ)财务讲明出具了法子无保属观念的审计讲明。这是毕马威出具的第五、第六份A股2025年度审计讲明。这亦然A股第十二、第十三份由“四大”司帐师事务所出具的2025年度审计讲明。
限制当今, “四大”司帐师事务所出具的A股审计讲明情况见下:
《刚刚,安永签发“四大”首份A股2025年度审计讲明!》;《重磅!毕马威首份、安永第二份A股2025年度审计讲明出炉!》;
《刚刚,毕马威第二份、安永第三和第四份A股2025年度审计讲明出炉!》;
《刚刚,普华永谈首份A股2025年度审计讲明出炉!审计费1126万并获续聘!》;
《刚刚,安永再出一份A股2025年度审计讲明并获14年“老铁”续聘!》;
《刚刚,毕马威再出具2份A股审计讲明!》。
]article_adlist-->01
新诺威
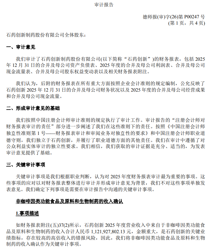
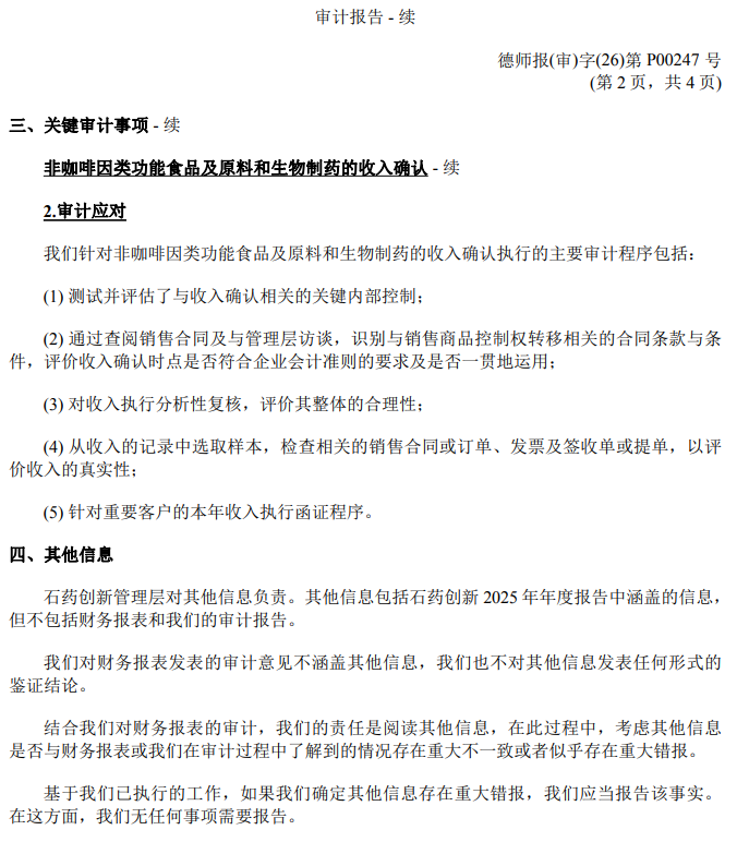
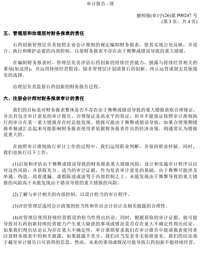
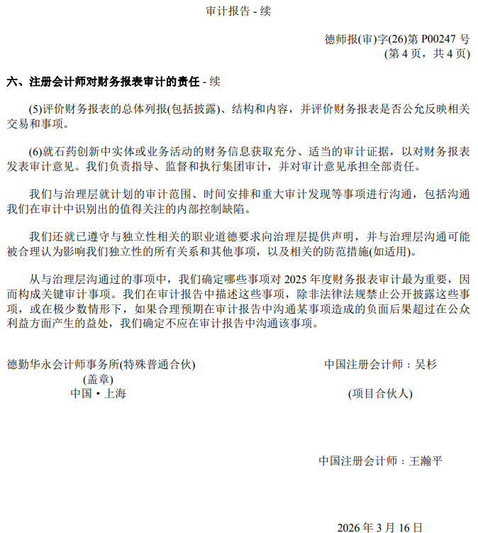
德勤为新诺威出具的2025年度审计讲明如下:






凭证公司2025年年度讲明透露,该公司已与德勤华永司帐师事务所互助1年。2025年度支付德勤华永160万元的审计用度。


同日,新诺威发布的公告透露,董事会容或续聘德勤华永司帐师事务所(至极世俗联合)为公司2026年度财务讲明及内控审计机构。

新诺威2025年年度阐鲜昭示,2025年度该公司营业收入2,157,680,212.70元,包摄于上市公司股东的净利润-241,125,740.52元。
公司专注于生物制药、功能性原料及保健食物的研发、坐蓐与交易化。依托界限化、法子化的坐蓐体系与严格的质料限制体系,捏续空隙全球功能性原料商场的竞争上风;同期加快向改进型生物医药企业转型,重心布局抗体药物、ADC及mRNA疫苗等前沿技艺平台,稳步鼓吹生物药管线研发与产业化。本讲明期内,公司严格按照关系法律规矩及监管条件,聚焦中枢业务发展,稳步鼓吹各项洽商职责。
新诺威2025年年度讲明如下:





02
招商蛇口
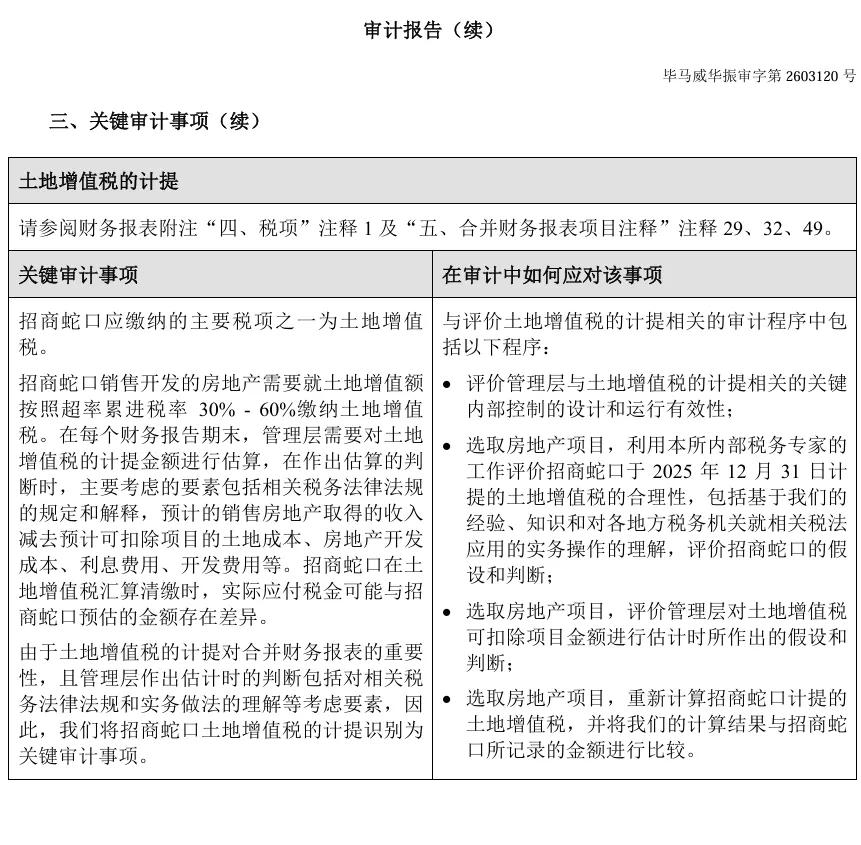
毕马威为招商蛇口出具的2025年度审计讲明如下:







凭证公司2025年年度讲明透露,该公司已与毕马威司帐师事务所互助2年。2025年度支付毕马威1,641.5万元的审计用度(包含内控审计费80万元)。

同日,招商蛇口发布的公告透露,股票配资十大平台董事会容或续聘毕马威华振司帐师事务所(至极世俗联合)为公司2026年度财务及内控外部审计机构。

招商蛇口2025年年度阐鲜昭示,2025年公司已毕营业收入1,547.28亿元,同比下跌13.53%,已毕包摄于上市公司股东的净利润10.24亿元,同比下跌74.65%,基本每股收益0.08元/股,同比下跌78.38%。
招商蛇口以缔造业务、钞票运营、物业劳动三大中枢业务为复古,效率构建“租购并举、轻重辘集”的业务结构,推动高质料发展,构建房地产发展新格式。
招商蛇口2025年年度讲明如下:









03
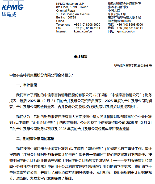
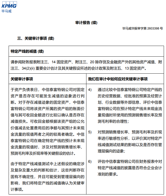
中信特钢
毕马威为中信特钢出具的2025年度审计讲明如下:








凭证公司2025年年度讲明透露,该公司已与毕马威华振司帐师事务所互助3年。2025年度支付毕马威华振347.3万元的审计用度。

同日,中信特钢发布的公告透露,董事会容或续聘毕马威华振司帐师事务所(至极世俗联合)为公司2026年度财务及内控外部审计机构。公司拟就2026年度财务报表审计技俩和里面限制审计技俩向毕马威华振支付的审计用度不跳动东谈主民币400万元。



中信特钢2025年年度阐鲜昭示,2025年度该公司营业收入1073.73亿元,包摄于上市公司股东的净利润59.29亿元,同比增长15.67%,
公司是全球最先的专科化至极钢材料制造企业,具备年产约2000万吨至极钢材料的坐蓐才智。公司领有江苏兴澄特钢、湖北大冶特钢、山东青岛特钢、天津钢管、江苏靖江特钢五家专科杰作至极钢材料坐蓐基地,安徽铜陵特材、江苏扬州特材两家原材料坐蓐基地,山东泰富悬架、浙江钢管两大产业链蔓延基地,酿成了沿海沿江产业链的计策大布局。
中信特钢2025年年度讲明如下:












四大簇新事儿视频号
]article_adlist-->素材开端:上市公司公告, 由【四大簇新事儿】详细整理,未经允许不得转载! ]article_adlist-->
在看点一下 群众齐知谈
海量资讯、精确解读,尽在新浪财经APP
盛达优配辉煌优配港陆证券盛康优配辉煌优配
华林优配提示:文章来自网络,不代表本站观点。